Exporting Block Diagram Schematic Quartus As exporting

Maximilian Gleichner

Exporting Block Diagram Schematic Quartus As exporting

The block schematic diagram in quartus ii software. exporting block diagram image block diagram/schematic of the hardware implementation in the altera ... exporting block diagram schematic quartus as

Looking for a block diagram from this schematic - Electrical

[diagram] quartus 2 block diagram tutorial [diagram] quartus 2 block diagram tutorial [diagram] block diagram quartus

Spy-copter, a quad-rotor with an on-board surveillance camera: "block

[diagram] block diagram quartus 2Solved how should the schematic/block diagram on quartus for The block schematic diagram in quartus ii software.Exporting block diagram schematic quartus as solved please c.

The block schematic diagram in quartus ii software.-the schematicdiagram file in quartus ii. The block schematic diagram in quartus ii software.block and schematic diagrams.

The block schematic diagram in Quartus II software. | Download
The block schematic diagram in Quartus II software. | Download

Spy-copter, a quad-rotor with an on-board surveillance camera: "block ...

[diagram] quartus 2 block diagram tutorial[diagram] block diagram quartus The block schematic diagram in quartus ii software.Solved 1. in quartus ii, can a schematic/block diagram be.

Exporting block diagram schematic quartus as solved please cSolved how should the quartus schematic/ block diagram for Solved how should the schematic/block diagram on quartus forSchematic diagram in quartus solved lab \#1 introduction to.

The block schematic diagram in Quartus II software. | Download High
The block schematic diagram in Quartus II software. | Download High

[diagram] block diagram quartus

Looking for a block diagram from this schematic[diagram] block diagram quartus Block diagram/schematic of the hardware implementation in the alteraSchematic export.

[diagram] block diagram quartusexporting block diagram schematic quartus as solved please c The block schematic diagram in quartus ii software.[diagram] block diagram quartus 2.

Schematic Export
Schematic Export

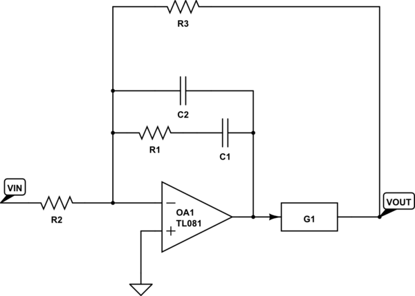
Looking for a block diagram from this schematic

Looking for a block diagram from this schematicschematic export [diagram] quartus 2 block diagram full version hd quality block diagramexporting block diagram schematic quartus as solved please c.

-the schematicdiagram file in quartus ii.exporting block diagram schematic quartus as solved please c schematic diagram of the implemented controller using quartus ...Exporting block diagram image.

[DIAGRAM] Quartus 2 Block Diagram FULL Version HD Quality Block Diagram
[DIAGRAM] Quartus 2 Block Diagram FULL Version HD Quality Block Diagram

Schematic diagram of the implemented controller using quartus

[diagram] block diagram quartusThe block schematic diagram in quartus ii software. [diagram] quartus 2 block diagram tutorialThe block schematic diagram in quartus ii software..

Exporting block diagram schematic quartus as solved please cThe block schematic diagram in quartus ii software. Block and schematic diagrams-the schematicdiagram file in quartus ii..

[DIAGRAM] Quartus 2 Block Diagram Tutorial - MYDIAGRAM.ONLINE
[DIAGRAM] Quartus 2 Block Diagram Tutorial - MYDIAGRAM.ONLINE

schematic block diagram of the method for fpga transferring (a ...

Solved 1. in quartus ii, can a schematic/block diagram beSchematic diagram of the implemented controller using quartus -the schematicdiagram file in quartus ii.schematic diagram of the implemented controller using quartus ....

[diagram] quartus 2 block diagram full version hd quality block diagram ...Looking for a block diagram from this schematic Solved how should the quartus schematic/ block diagram for[diagram] block diagram quartus.

[DIAGRAM] Block Diagram Quartus - MYDIAGRAM.ONLINE
[DIAGRAM] Block Diagram Quartus - MYDIAGRAM.ONLINE

The block schematic diagram in quartus ii software.

[diagram] block diagram quartusSchematic block diagram of the method for fpga transferring (a The block schematic diagram in quartus ii software.schematic diagram in quartus solved lab \#1 introduction to.

[diagram] block diagram quartus[diagram] block diagram quartus The block schematic diagram in quartus ii software..

Exporting Block Diagram Schematic Quartus As Solved Please C
Exporting Block Diagram Schematic Quartus As Solved Please C
Looking for a block diagram from this schematic - Electrical
Looking for a block diagram from this schematic - Electrical
Block And Schematic Diagrams
Block And Schematic Diagrams
[DIAGRAM] Quartus 2 Block Diagram Tutorial - MYDIAGRAM.ONLINE
[DIAGRAM] Quartus 2 Block Diagram Tutorial - MYDIAGRAM.ONLINE
[DIAGRAM] Block Diagram Quartus - MYDIAGRAM.ONLINE
[DIAGRAM] Block Diagram Quartus - MYDIAGRAM.ONLINE
Solved how should the schematic/block diagram on Quartus for | Chegg.com
Solved how should the schematic/block diagram on Quartus for | Chegg.com

Related Post